
Pengundian Nomor Urut, Pembekalan, dan Pengambilan Foto Calon Bendesa Adat Blahkiuh
04 Oct 2025
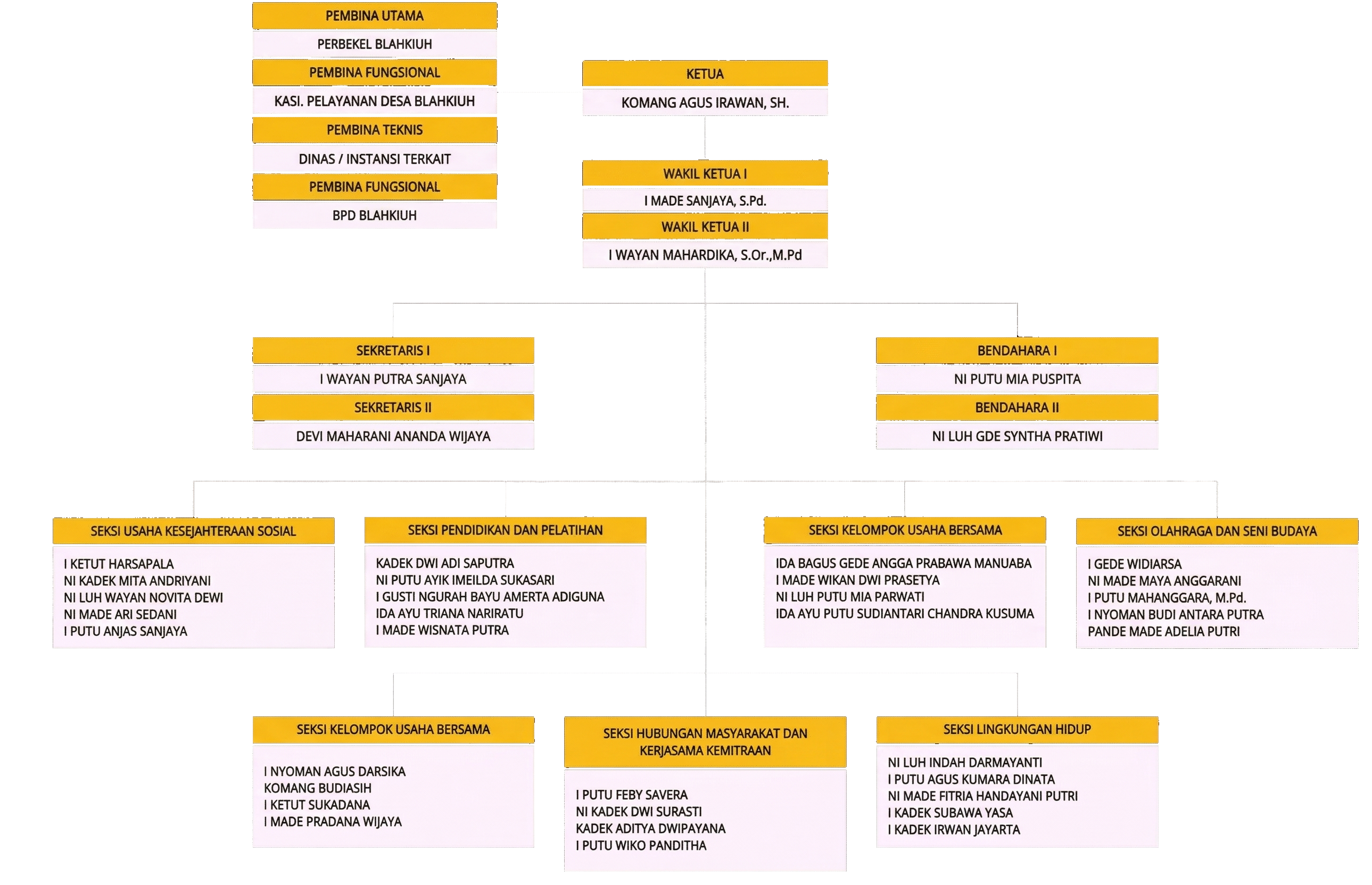
Karang Taruna Blahkiuh, dengan nama resmi Karang Taruna Singasari, adalah organisasi kepemudaan desa yang berlokasi di Desa Blahkiuh, Kecamatan Abiansemal, Kabupaten Badung, Bali. Organisasi ini berperan dalam pembinaan generasi muda, pengembangan potensi mereka, dan penyelenggaraan berbagai kegiatan sosial dan kemasyarakatan.
Beberapa hal yang perlu diketahui tentang Karang Taruna Blahkiuh:
Organisasi Pemuda:
Karang Taruna Singasari adalah wadah bagi pemuda-pemudi Desa Blahkiuh untuk berkumpul, berkreasi, dan berkontribusi pada masyarakat.
Kegiatan Sosial:
Mereka aktif dalam berbagai kegiatan, seperti acara "Singasari Expo" yang melibatkan berbagai lomba dan hiburan, serta kegiatan sosial lainnya.
Pembinaan Kepemudaan:
Karang Taruna berperan dalam membina generasi muda, mengembangkan potensi kepemimpinan, dan memberikan wadah untuk belajar dalam tim.
Tujuan:
Tujuan utama Karang Taruna adalah meningkatkan kesadaran sosial, mencegah masalah sosial, dan berkontribusi pada kesejahteraan masyarakat.
Kontak:
Jika ingin mengetahui lebih lanjut atau berpartisipasi, Anda bisa menghubungi akun Instagram resmi mereka, @kti_singasari.
Transparansi Anggaran Pendapatan dan Belanja Desa Blahkiuh Tahun 2025
Kantor Pemerintah Desa Blahkiuh siap melayani masyarakat
Jl. Majapahit, Desa Blahkiuh, Kec. Abiansemal, Kabupaten Badung, Bali
(0361) 8944701
Kantor Pemerintah Desa Blahkiuh
08:00 - 16:00 WITA
06:30 - 12:00 WITA